Page 73 - 《中国药科大学学报》2025年第5期
P. 73
第 56 卷第 5 期 栾亚萁,等:医用臭氧对脓毒症肾损伤的治疗作用及其机制 605
A B C ns D
ns
Control 4 ns 100 ** * 3 *** *
*** *
3 80
LPS c(CR)/(mg/dL) 2 c(BUN)/(mg/dL) 60 c(MPO-DNA)/(μg/mL) 2
LPS+Ozone 1 40 1
20
0 0 0
Ozone 2 cm Control LPS LPS+Ozone Ozone Control LPS LPS+Ozone Ozone Control LPS LPS+Ozone Ozone
E F Plasma kD G Plasma kD H Plasma kD
Cit-H3 18 TF 45 IL-1β 22
H3 15 Albumin 66 Albumin 66
ns
ns
** * ns ns
800 *** * 2.0 2.5 1.5
*** * *** **
2.0
600
c(Cit-H3)/(ng/mL) 400 Fold of control 1.5 Fold of control 1.5 Fold of control 1.0
1.0
1.0
0.5
0.5
200
0 0 0.5 0 0
Control LPS LPS+Ozone Ozone Control LPS LPS+Ozone Ozone Control LPS LPS+Ozone Ozone Control LPS LPS+Ozone Ozone
I Plasma kD J K
Control LPS LPS+Ozone Ozone Control LPS LPS+Ozone Ozone
TNF-α 33
200
Albumin 66 ns ns
ns 0 h ** ns *** *
2.5 150
*** *
2.0 Plantar perfusion 12 h Blood perfusion/(a.u.) 100
Fold of control 1.5 50
1.0
0.5
24 h
0 0 0 12 24
Control LPS LPS+Ozone Ozone t/h
L M ns
Control LPS LPS+Ozone Ozone 25 *** *
20
Kidney tissue Score of tubular injury/% 15
10
0 5
Control LPS LPS+Ozone Ozone
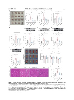
Figure 1 Ozone significantly attenuated lipopolysaccharide (LPS)-induced formation of neutrophil extracellular traps (NETs) and
pathological changes in the kidneys from mice with sepsis-associated kidney injury ( x ± s, n=6)
A: Representative photographs of kidney tissue; B: Blood creatinine (CR) expression after 24 h; C: Blood urea nitrogen (BUN) expression
after 24 h; D, E: NETs levels in plasma by myeloperoxidase (MPO)-DNA assay kit and citrullinated histones H3 (Cit-H3) assay kit after 24
h; F-I: Serum Cit-H3, tissue factor (TF), tumor necrosis factor (TNF)-α, and interleukin (IL)-1β levels evaluated by Western blot;
J, K: Blood flow in the lower limbs of mice at 0, 12, and 24 h after LPS injection; L: Representative images of kidney tissue stained with
HE (scale bar=50 μm); M: Quantification of renal tubular damage
*P<0.05, **P<0.01, ***P<0.001; ns: not significant

