Page 69 - 《水产学报》2025年第11期
P. 69
苏金枝,等 水产学报, 2025, 49(11): 119606
少部分空泡化;内质网丰富围绕细胞核分布; 无显著性差异 (P>0.05) (表 4)。相比对照组,
表面微绒毛细长,相比对照组排列更加紧密和 AST800 组柱状肠细胞内自噬小体、自噬溶酶体
规则;紧密连接结构相比于对照组更加弯曲, 和线粒体数量均显著增多 (P<0.05),脂滴数量
使细胞之间接触面积增大。对照组和 AST800 显著减少 (P<0.05) (表 5)。
组柱状细胞的直径、杯状细胞的直径和面积均
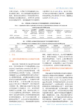
表 4 对照组和 AST800 组赤点石斑鱼肠道黏膜层上皮细胞结构量化表
Tab. 4 Quantitative table of epithelial cell structure of intestinal mucosa structure of E. akaara in
control group and AST800 group
柱状细胞细 柱状细胞细
微绒毛高度/μm 柱状细胞直径/μm 杯状细胞直径/μm
组别 胞核直径/μm 胞核面积/μm 2 杯状细胞面积/μm 2
microvilli columnar cell goblet cell
group columnar cell columnar cell goblet cell area
height diameter diameter
nucleus diameter nucleus area
对照组 control group 2.27±0.36 3.89±0.76 11.19±3.67 37.87±4.44 14.60±3.47 72.47±17.68
AST800组 AST800 group 2.66±0.51 3.84±0.32 8.45±2.86 36.07±4.39 12.04±3.50 75.51±30.23
表 5 对照组和 AST800 组赤点石斑鱼单个柱状肠细胞中自噬水平
Tab. 5 Autophagy level in columnar cell of E. akaara in control group and AST800 group
组别 自噬小体数量 自噬溶酶体数量 脂滴数量 线粒体数量
group autophagosome number autophagolysosome number lipid droplet number mitochondria number
对照组 control group 70.00±9.10 b 134.31±28.06 b 45.40±7.00 a 551.40±79.87 b
AST800组 AST800 group 182.83±20.57 a 229.88±30.94 a 14.22±4.08 b 719.25±99.76 a
3 讨论 降低,细胞质空泡化变小,从而使肝细胞体积
缩小,肝脏重量减轻,可能是 AST800 组 HSI
3.1 饲料中添加虾青素对赤点石斑鱼肝体指数 相比对照组降低的一个原因,这和虹鳟的研究
[26]
的影响 结果一致 。因此结合赤点石斑鱼在 3 个月内
生长数据分析,虾青素降低了 HSI 并不影响其
HSI 反映了鱼类肝脏在养殖过程中的生理
正常的生理活动,还有利于肝脏内脂质代谢。
状态,饲料中脂肪水平升高使血鹦鹉鱼 (Vieja
synspila♀×Amphilophus citrinellus♂) 的 HSI 呈上 3.2 饲料中虾青素对赤点石斑鱼肝细胞结构和
[21]
升趋势 ,也有研究表明饲喂同种饲料、不同 自噬的影响
的养殖环境也会对鱼体产生影响,大黄鱼体内 肝脏是机体内物质和能量代谢的主要场所,
的粗脂肪含量在普通网箱养殖环境中显著高于 而脂滴是肝细胞内特殊的细胞器,由磷脂单分
在大围网养殖环境,表明集约化养殖鱼类肝脏 子层及中性脂质 (主要是甘油三酯和胆固醇酯)
更容易出现脂肪累积现象 [22-23] 。而随着虾青素 构 成 的 疏 水 核 心 组 成 , 并 且 表 面 分 布 Per-
浓 度 的 增 加 , 三 倍 体 虹 鳟 (Oncorhynchus ilipin 蛋白家族,作为脂质的代谢中心参与肝细
[24]
mykiss) 肝脏 HSI 呈下降趋势 ,和本实验回归 胞内能量代谢 。大量研究表明,长期过度的
[27]
分析结果一致。前期实验已经验证虾青素对赤 脂质积累易引发肝脏脂肪变性 ,机体代谢紊
[28]
点石斑鱼的生长包括体重、全长、增重率和存 乱,诱发鱼体氧化应激,内质网应激等,造成
活率没有显著影响,因此,HSI 的显著性差异 肝功能下降及衰竭 。本实验对照组的肝细胞
[29]
可以认为是肝脏重量带来的差异。有研究发现 内脂滴数量较多,胞质中的细胞器和细胞核出
饲料中未添加虾青素的大西洋鲑肝脏相比添加 现向一侧偏移趋势。因此,脂滴分解代谢与肝
虾青素的鲑肝脏大,由于甘油三酯的积累,肝 脏健康密切相关,对于脂滴分解的研究集中在
[25]
脏脂肪含量高 。赤点石斑鱼肝脏超微结构中 两个主要机制:降解和自噬 。相比于对照组,
[30]
观察到脂滴自噬发生后,脂滴的数量和面积均 AST800 组的肝细胞中脂滴数量显著减少,自噬
https://www.china-fishery.cn 中国水产学会主办 sponsored by China Society of Fisheries
6

