Page 178 - 《水产学报》2026年第3期
P. 178
3 期 张天华,等:饲料中添加不同水平纳米氧化铁对黄颡鱼幼鱼肌肉发育的影响及其机理 50 卷
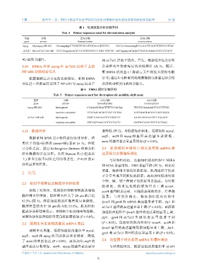
表 4 位点突变分析引物序列
Tab. 4 Primer sequences used for site-mutation analysis
基因 引物 正向引物 反向引物
gene primer forward primer reverse primer
myog Mut-myog-NF-κB1 GAcatagattgaTTTGGCTTGTATTGGAAATGTGTC GCCAAAtcaatctatgTCACAATTCAGCTTTGTCATTGC
slc7a11 Mut-slc7a11-NF-κB1 GGTTCtagacatctaGGTTTCCTGTTTTTTTGTTTGTTTG ACCtagatgtctaGAACCTTCCATGAATGTTCTGTAGC
司) 说明书进行。 和 slc7a11 启动子结合。首先,根据结合位点序列
1.10 EMSA 分析 myog 和 slc7a11 启动子上的 合成带有生物素标记的双链探针 (表 5)。随后,
NF-κB1 功能结合位点 用 EMSA 试剂盒 (上海碧云天生物技术股份有限
根据前面定点突变的实验结果,采用 EMSA 公司) 通过非变性聚丙烯酰胺凝胶电泳鉴定结合位
方法进一步验证转录因子 NF-κB1 与 myog 启动子 点序列对核蛋白的结合能力。
表 5 EMSA 探针引物序列
Tab. 5 Primer sequences used for electrophoretic mobility-shift assay
基因 引物 正向引物 反向引物
gene primer forward primer reverse primer
myog-NF-κB1 biotin-probe CCAAAGGGACTTTTTCCACAA TTGTGGAAAAAGTCCCTTTGG
mutative-competitor TGTCAATAGATGTACTTCGAT ATCGAAGTACATCTATTGACA
slc7a11-NF-κB1 biotin-probe GGTTCAGAAATTTCCGGTTT AAACCGGAAATTTCTGAACC
mutative-competitor GTCAGTAGACATCTATACTC GAGTATAGATGTCTACTGAC
1.11 数据分析 著降低 (图 2)。与低添加组相比,高添加组 myod、
myf5、 mrf4 和 myog 的 基 因 表 达 量 显 著 降 低 ,
数据采用 SPSS 22.0 软件进行统计分析,结
mstn 的基因表达量显著增加 (P<0.05)。
果以平均值±标准误 (mean±SE) 表示 (n=3)。在统
计分析之前,通过 Kolmogorov-Smirnov 检验分析 2.3 肌肉组织中铁死亡相关基因的 mRNA 表
所有数据的正态分布。采用 Duncan 氏 (3 组及以 达及氧化应激指标测定
上) 多重比较不同组之间的显著性,P<0.05 表示 与对照组相比,高添加组肌肉组织中 NEFA
具有显著性差异。 和 MDA 含量增加,GSH 含量下降 (图 3)。相比对
照组,随着纳米氧化铁的添加,肌肉组织中铁离
2 结果
子含量呈现不同程度的积累;高添加组肌肉组织
中锌、镁、钙三种离子的积累显著提高。与对照
2.1 组织学观察以及粗成分分析结果
组 相 比 , 纳 米 氧 化 铁 的 添 加 可 以 上 调 ncoa4、
相较于对照组,低添加组饲料饲喂的黄颡鱼 acsl4 基因的表达量,且随添加量的增多,差异越
肌纤维直径增加,肌纤维直径大于 20 μm 的占比 显 著 ; 与 对 照 组 相 比 , 低 添 加 组 肌 肉 组 织 中
82.5% (图 1)。高添加组的肌纤维密度显著降低, lpcat3 和 gpx4 的 mRNA 表达量显著下调,fsp1 和
肌纤维直径大于 20 μm 的占比 52.5%。肌肉组织 slc7a11 基因的表达量显著上调 (P<0.05);而高添
粗成分分析结果显示,在饲料中添加纳米氧化铁, 加组肌肉组织中 lpcat3 基因的表达量则显著上调,
黄颡鱼幼鱼肌肉组织中蛋白质积累增加 (P<0.05)。 fsp1、 gpx4 和 slc7a11 基 因 的 表 达 量 显 著 下 调
2.2 肌肉生长发育相关基因 mRNA 表达 (P<0.05)。高添加组肌肉组织中 ncoa4、acsl4 和
lpcat3 基因的表达量较低添加组显著上调,fsp1、
相较于对照组,低添加组肌肉组织中 myod、
gpx4 和 slc7a11 基因的表达量显著下调 (P<0.05)。
myf5、mrf4 和 myog 的基因表达显著增加,降低
2.4 炎症因子相关基因 mRNA 和蛋白表达
了 mstn 的基因表达 (P<0.05),高添加组 myf5 的
基因表达显著增加,mrf4、myog 的基因表达量显 与对照组相比,低添加组肌肉组织中 nf-κb1
中国水产学会主办 sponsored by China Society of Fisheries https://www.china-fishery.cn
5

