Page 171 - 《水产学报》2025年第12期
P. 171
徐成航,等 水产学报, 2025, 49(12): 129613
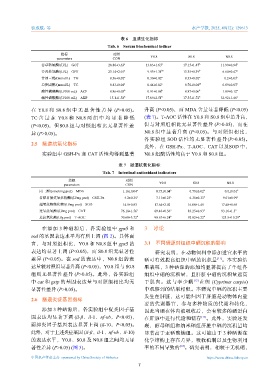
表 6 血清生化指标
Tab. 6 Serum biochemical indices
指标 对照
parameters CON Y0.8 S0.8 N0.8
谷草转氨酶/(U/L) GOT 28.86±3.63 a 13.83±1.63 b 17.15±1.47 b 11.99±0.94 b
谷丙转氨酶/(U/L) GPT 23.14±2.01 a 9.93±1.31 bc 13.35±0.39 b 6.64±0.47 c
甘油三酯/(mmol/L) TG 0.36±0.02 a 0.30±0.02 a 0.33±0.02 a 0.2±0.03 b
总胆固醇/(mmol/L) TC 0.83±0.04 a 0.44±0.02 c 0.76±0.04 ab 0.69±0.03 b
酸性磷酸酶/(U/100 mL) ACP 0.86±0.03 b 0.91±0.08 b 0.87±0.06 b 1.89±0.12 a
碱性磷酸酶/(U/100 mL) AKP 15.1±1.58 b 17.89±2.51 b 17.55±1.72 b 32.92±1.46 a
在 Y0.8 和 S0.8 组 中 无 显 著 性 差 异 (P>0.05)。 升高 (P<0.05),而 MDA 含量显著降低 (P<0.05)
TC 含 量 在 Y0.8 和 N0.8 两 组 中 均 显 著 降 低 (表 7)。T-AOC 活性在 Y0.8 和 S0.8 组中虽升高,
(P<0.05),但S0.8 组与对照组相比无显著性差 但与对照组相比无显著性差异 (P>0.05),而在
异 (P>0.05)。 N0.8 组中显著升高 (P<0.05)。与对照组相比,
各实验组 SOD 活性均无显著性差异(P>0.05)。
2.5 肠道抗氧化指标
此外,在 GSH-Px、T-AOC、CAT 以及SOD 中,
实验组中 GSH-Px 和 CAT 活性均得到显著 N0.8 组酶活性均高于 Y0.8 和 S0.8 组。
表 7 肠道抗氧化指标
Tab. 7 Intestinal antioxidant indicators
指标 对照
Y0.8 S0.8 N0.8
parameters CON
丙二醛/(nmol/mg prot) MDA 1.16±0.04 a 0.75±0.04 b 0.79±0.02 b 0.8±0.01 b
谷胱甘肽过氧化物酶/(U/mg prot) GSH-Px 4.2±0.35 c 7.11±0.23 a 6.35±0.33 b 9.01±0.99 a
超氧化物歧化物/(U/mg prot) SOD 14.5±0.93 17.64±2.02 16.00±1.49 17.48±0.69
过氧化氢酶/(U/mg prot) CAT 76.18±1.56 c 89.46±0.56 a 83.25±0.93 b 93.16±1.5 a
总抗氧化酶(U/g prot) T-AOC 70.68±3.72 b 90.67±6.24 b 92.82±6.22 b 123.5±10.29 a
在添加 3 种硒源后,各实验组中 gpx5 和 3 讨论
sod 的基因表达水平均有所上调 (图 2)。具体而
言,与对照组相比,Y0.8 和 N0.8 组中 gpx5 的 3.1 不同硒源对组织中硒沉积的影响
表达均显著上调 (P<0.05),而 S0.8 组无显著性 研究表明,在动物饲料中添加适宜水平的
差异 (P<0.05)。在 sod 的表达中,N0.8 组的表 硒可有效提高组织中硒的沉积量 。本实验结
[11]
达量较对照组显著升高 (P<0.05),Y0.8 组与 S0.8 果表明,3 种硒源的添加均显著提高了牛蛙各
组则无显著性差异 (P>0.05)。此外,各实验组 组织中硒的沉积量,且肝脏中硒的沉积量远高
中 cat 和 gstp 的基因表达量与对照组相比均无 于肌肉。这与李少觐 [12] 在鲤 (Cyprinus carpio)
显著性差异 (P>0.05)。 中观察到的结果相似。本研究中硒的沉积主要
发生在肝脏,这可能归因于肝脏是动物体内重
2.6 肠道炎症基因指标
要的代谢器官,参与多种物质的代谢和转化,
添加 3 种硒源后,各实验组中促炎因子基 因此当硒在体内被吸收后,会有较多的硒蛋白
因表达均显著下调 (il-β、il-1、nf-κb,P<0.05), 在肝脏中进行代谢和储存 。此外,实验还发
[13]
而抑炎因子基因表达显著上调 (il-10,P<0.05)。 现,酵母硒组和纳米硒组肝脏中硒的沉积量均
此外,对于上述炎症基因 (il-β、il-1、nf-κb、il-10) 显著高于亚硒酸钠组。这可能由于 3 种硒源在
的表达水平,Y0.8、S0.8 及 N0.8 组之间均无显 化学结构上存在差异,吸收机制以及生物利用
[14]
著性差异 (P>0.05) (图 3)。 率的不同导致的 。研究表明,相较于无机硒,
中国水产学会主办 sponsored by China Society of Fisheries https://www.china-fishery.cn
7

