Page 45 - 《中国药科大学学报》2025年第5期
P. 45
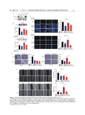
第 56 卷第 5 期 齐 磊,等:二甲双胍通过促进醛酮还原酶 AKR1C3 降解抑制肝细胞癌恶性进展的机制研究 577
A shNC shA1C3 OENC OEA1C3
AKR1C3 C
shA1C3 − − + +
β-actin Metformin − + − + HepG2
HepG2 Bel-7402 25 **
EdU *
HepG2 20
B
300 15
*** * Hoechst EdU positive cells/% 10
33342
No. of colonies 100 Merge 5 0 shNC shNC+metformin
200
OEA1C3 − − + + shA1C3 shA1C3+metformin
0 Metformin − + − +
shA1C3 − − + + Bel-7402
Metformin − + − + 40
Bel-7402 EdU **
300 30
** Hoechst EdU positive cells/% 20 *
No. of colonies 100 * 33342 10
200
Merge
0
OENC OENC+metformin
0 OEA1C3 OEA1C3+metformin
OEA1C3 − − + +
Metformin − + − +
D PBS Metformin 600 PBS Metformin
Relative invasion cells 200 * Relative invasion cells 500 *
shNC 400 *** OENC 400 **
300
200
shA1C3 OEA1C3 100
0
shNC shNC+metformin Bel-7402 0 OENC OENC+metformin
HepG2 shA1C3 shA1C3+metformin OEA1C3 OEA1C3+metformin
E shNC shNC+metformin shA1C3 shA1C3+metformin 100 HepG2
Migration rate/% 40 *
0 h 80 **
60
24 h 20
0
shNC shNC+metformin
shA1C3 shA1C3+metformin
OENC OENC+metformin OEA1C3 OEA1C3+metformin 60 Bel-7402
**
Migration rate/% 20 *
0 h 40
24 h
0
OENC OENC+metformin
OEA1C3 OEA1C3+metformin
Figure 2 Inhibition of malignant progression of HCC cells by MET is partially dependent on AKR1C3 ( x ± s)
A: Validation of HepG2 knocking down AKR1C3 (shA1C3) and Bel-7402 overexpressing AKR1C3 (OEA1C3) by Western blot assays; B:
Effects of MET on clone formation capability of indicated cells by plate colony formation assays; C: Effects of MET on proliferation of
indicated cells by EdU assays; D: Effects of MET on invasive capacity of indicated cells by the Transwell invasion assay; E: Effects of
MET on migration of indicated cells by wound healing assays
*P < 0.05, **P < 0.01, ***P < 0.001

