Page 121 - 《水产学报》2025年第12期
P. 121
邹奥锟,等 水产学报, 2025, 49(12): 129610
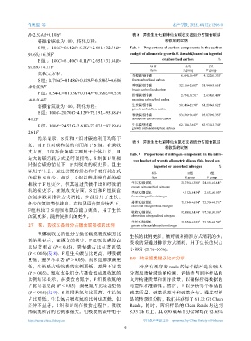
R=2.524A+0.108F 表 8 异速生长七彩神仙鱼碳收支各组分占摄食碳或
将摄食碳设为 100,转化方程: 吸收碳的比例
S 组 : 100C=58.42G+6.35F+2.48U+32.74R= Tab. 8 Proportions of carbon components in the carbon
93.65A+6.35F budget of allometric growth S. haraldi, based on ingested
F 组 : 100C=61.40G+4.11F+2.65U+31.84R= or absorbed carbon %
95.89A+4.11F 项目 S组 F组
item S group F group
氮收支方程:
粪便碳/摄食碳 6.364±0.449 b 4.122±0.353 a
S 组:0.716C=0.148G+0.029F+0.538U=0.686 feces carbon/food carbon
A+0.029F 呼吸碳/摄食碳 32.816±2.683 a 31.946±3.651 a
breath carbon/food carbon
F 组:0.544C=0.133G+0.014F+0.396U=0.530
排泄碳/摄食碳 2.474±0.551 a 2.638±0.499 a
A+0.014F excretion carbon/food carbon
将摄食氮设为 100,转化方程: 生长碳/摄食碳 58.346±2.870 a 61.298±3.622 a
growth carbon/food carbon
S 组:100C=20.70G+4.12F+75.19U=95.88A+
吸收碳/摄食碳 93.636±0.449 a 95.878±0.353 b
4.12F absorption carbon/food carbon
F 组:100C=24.52G+2.61F+72.87U=97.39A+ 生长碳/吸收碳 62.310±3.047 a 63.930±3.745 a
growth carbon/absorption carbon
2.61F
结果显示,S 组和 F 组对碳的利用均高于
表 9 异速生长七彩神仙鱼氮收支各组分占摄食氮或
氮,而 F 组对碳和氮的利用高于 S 组。在碳收
吸收氮的比例
支方面,2 组摄食的碳主要用于个体生长,且
Tab. 9 Proportions of nitrogen components in the nitro-
最大的碳消耗方式是呼吸排出。S 组和 F 组相
gen budget of growth allometric discus fish, based on
同摄食碳的情况下,F 组吸收的碳更多,且主 ingested or absorbed nitrogen %
要用于生长,通过粪便的排出和呼吸消耗方式
项目 S组 F组
的碳较 S 组少。相反,S 组虽然排泄消耗的碳 item S group F group
相较于 F 组更少,但其通过粪便排出和呼吸消 生长氮/摄食氮 20.756±4.380 a 24.662±4.445 a
growth nitrogen/food nitrogen
耗的碳更多。在氮收支方面,S 组和 F 组摄食 粪便氮/摄食氮 4.112±0.434 b 2.632±0.930 a
的氮多数以排泄方式消耗,少部分用于生长, feces nitrogen/food nitrogen
极少的氮随粪便排出。在相同摄食氮的情况下, 排泄氮/摄食氮 75.134±4.634 a 72.704±4.715 a
excretion nitrogen/food nitrogen
F 组相较于 S 组吸收氮的能力更强,用于生长 a b
吸收氮/摄食氮 95.888±0.434 97.368±0.930
的氮更多,随粪便排出的更少。 absorption nitrogen/food nitrogen
生长氮/吸收氮 21.654±4.633 a 25.338±4.598 a
2.7 碳、氮收支各组分占摄食或吸收的比例 growth nitrogen/absorption nitrogen
鱼体碳收支各组分占摄食碳或吸收碳的比
生长的比例更多,被呼吸和排泄方式消耗的少;
例结果显示,在摄食的碳中,F 组吸收碳的占
吸收的氮通过排泄方式消耗,用于生长的只占
比显著更高 (P < 0.05),粪便碳占比显著更低
小部分 (21%~26%)。
(P < 0.05)(表 8)。F 组生长碳占比更高,呼吸碳
更低,差异不显著 (P > 0.05)。而 S 组排泄碳更 2.8 转录组数据及比对分析
低,生长碳占吸收碳的比例更低,差异不显著 对所有测序的 reads 的每个循环进行碱基
(P > 0.05)。氮收支各组分占摄食氮或吸收氮的 分布及质量波动的检测,评估参与测序样品的
比例结果显示,在摄食的氮中,F 组吸收氮的 文库构建质量和测序质量,以确保所得数据的
占比显著更高 (P < 0.05),粪便氮占比显著更低 可靠性和准确性。然后,可以分析每个样品的
(P < 0.05)(表 9)。S 组排泄氮占比更高,生长氮 碱基质量、碱基误差率和碱基分布。通过对样
占比更低,生长氮占吸收氮的比例也更低,但 品的转录组分析,我们共获得了 61.32 Gb Clean
差异不显著。S 组和 F 组在摄食过程中,吸收 Reads。同时,两组样品的 Clean Reads 均达到
的碳氮所占的比例都很大。但吸收的碳中用于 8.33 Gb 以上,其 Q30 碱基百分含量均在 92.65%
https://www.china-fishery.cn 中国水产学会主办 sponsored by China Society of Fisheries
6

