Page 93 - 摩擦学学报2025年第9期
P. 93
第 9 期 魏逸阳, 等: 大气等离子喷涂Al 2 O 3 -石墨涂层及其摩擦学性能研究 1347
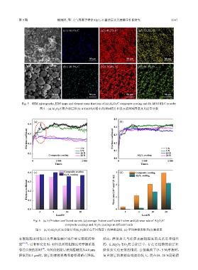
(a) (a1) 16.6% C (a2) 46.2% Al (a3) 37.2% O
50 μm 50 μm 50 μm 50 μm
(b) (b1) 19.3% C (b2) 34.4% Al (b3) 46.3% O
50 μm 50 μm 50 μm 50 μm
Fig. 5 SEM micrographs, EDS maps and element mass fractions of (a) Al 2 O 3 /C composite coating and (b) AlO(OH)/C powder
图 5 (a) Al 2 O 3 /C复合涂层和(b) AlO(OH)/C粉末的SEM照片和各元素EDS图谱及其质量分数
0.5
(a) (b)
0.4
0.4
Friction coefficient 0.3 Friction coefficient 0.3
0.2
0.2
3 N
5 N
5 N 0.1 3 N
0.1 10 N 10 N
Composite coating 20 N Al 2 O 3 coating 20 N
0.0
0 1 000 2 000 0 1 000 2 000
Time/s Time/s
0.4 (c) Composite coating 3 (d) Composite coating
Al 2 O 3 coating Al 2 O 3 coating
Friction coefficient 0.2 Wear rate/[10 −5 mm 3 /(N·m)] 2 1
0.3
0.1
0.0 0
3 5 10 20 3 5 10 20
Load/N Load/N
Fig. 6 (a, b) Friction coefficient curves, (c) average friction coefficient friction and (d) wear rate of Al 2 O 3 /C
composite coatings and Al 2 O 3 coatings at different loads
图 6 (a, b) Al 2 O 3 /C复合涂层和Al 2 O 3 涂层在不同载荷下的摩擦曲线、(c) 平均摩擦系数和(d) 磨损率
表面粗糙度增加以及摩擦接触区域中碎片颗粒的释 然而,磨损损失与涂层表面粗糙度的关系是非线性
放 [18-19] ,已有研究表明,材料表面的粗糙度对摩擦系数 的,在Al O -TiO 复合涂层中,存在更粗糙的涂层且
3
2
2
[20]
有着直接的影响 ,当氧化铝涂层表面粗糙度从4.0 µm 磨损损失也更低的情况. 在低载荷下(3、5 N)摩擦时,
降低到0.5 µm时,涂层的摩擦系数和磨损率略有降低, 复合涂层的摩擦曲线波动较大,而在10、20 N高载荷

