Page 238 - 《软件学报》2025年第10期
P. 238

黄静 等: 基于代码控制流图的庞氏骗局合约检测                                                         4635


                 处理, 将高维的基本块词向量映射到低维空间, 从而获得低维的特征向量表示. 处理后的特征向量具有更强的表征
                 能力, 同时更容易用于后续任务的处理.






























































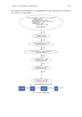
                                             图 4 合约代码控制流图的局部结构示例


                                      控制流图           文本序列     Word2Vec  基本块向量          特征向量
                             源代码解析             遍历                                降维
                                                              模型训练
                                                图 5 Word2Vec 特征提取过程
   233   234   235   236   237   238   239   240   241   242   243