Page 354 - 《软件学报》2026年第1期
P. 354
揭晚晴 等: 智能合约与 DeFi 协议漏洞检测技术综述 351
2.1.3 访问控制
访问控制类漏洞主要涉及对智能合约中资源、函数或数据的访问权限进行管理. 如果权限管理不当, 可能导
致未授权用户执行应受限制的操作, 从而危及合约的安全性. 具体而言, 访问控制的漏洞包括访问控制不一致 [31] 、
可见性错误和不受限 [77] 的操作, 导致未经授权的用户或合约可以访问受限资源或执行敏感操作. 此外, ID 唯一性
违规 [10] 则指未能确保 ID 字段的唯一性, 使攻击者能够冒充实体或创建虚假资产, 从而绕过访问控制进行非法操
作. 访问控制类漏洞不仅影响合约的安全性, 还可能导致资产非法转移和其他严重后果.
2.1.4 数值计算
数值计算类漏洞主要涉及智能合约在执行数学运算时的准确性和可靠性. 常见的漏洞类型包括整数溢出或下
溢和会计错误. 整数溢出或下溢 [56] 发生在算术运算的结果超出整数的表示范围, 导致数值环绕回起始值 (溢出) 或
最大值 (下溢). 这种情况可能导致合约状态出现不可预测的变化, 从而影响合约的逻辑执行. 会计错误 [80] 则是由于
底层业务模型公式的错误实现, 导致数值计算中产生细微的误差. 这些小误差在多次执行后可能累积成严重的经
济损失, 严重影响合约的财务稳定性. 此外, 其他算术错误指在执行数学运算时出现的各种错误, 这些错误会导致
计算结果不正确, 进一步影响合约的逻辑或状态.
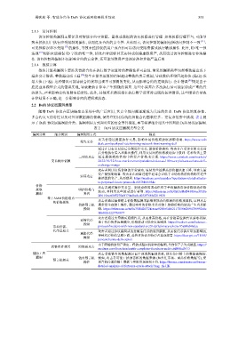
2.2 DeFi 协议层漏洞类型
随着 DeFi 协议在区块链生态系统中的广泛应用, 其安全性问题逐渐成为关注的焦点. DeFi 协议的复杂性、
多合约交互的特性以及对外部数据源的依赖, 使得它们比传统的智能合约面临更多、更复杂的安全挑战. 表 2 展
示了 DeFi 协议层漏洞的分类、漏洞利用方式和对应的安全事件描述, 本节将详细介绍其中所列的 DeFi 协议层漏洞.
表 2 DeFi 协议层漏洞类型分类
漏洞分类 细分类别 漏洞利用方式 描述
攻击者通过提前执行交易, 影响市场价格或获取超额利润. https://www.coin
抢先交易
desk.com/sparkpool-taichimining-network-front-running-defi
通过在目标交易前后分别进行交易, 操纵价格波动. 攻击者在受害者的交易前
后分别执行买入和卖出操作, 利用交易间的价格波动从中获利. 这种攻击主要
三明治攻击 通过操纵流动性池中的资产价格来实现. https://www.coindesk.com/markets/
交易顺序依赖 2022/10/12/how-market-manipulation-led-to-a-100m-exploit-on-solana-defi-
exchange-mango
攻击者利用市场价格的异常波动, 迫使某些抵押品的价值快速下降, 导致大量
资产被强制清算. 攻击者在清算过程中通常会以低于市场价格的价格购买这些
清算攻击
被清算的资产, 从而获利. https://medium.com/perpdex/liquidation-related-attacks-
to-perpetual-future-protocols-6457bb6693de
价格 攻击者通过操控交易量、制造虚假需求或供应等手段操纵市场价格制造价格
操纵 哄抬价格与 波动, 并利用这些波动进行套利. https://etherscan.io/tx/0xb5c8bd9430b6cc87a0e
漏洞 套利
2fe110ece6bf527fa4f170a4bc8cd032f768fc5219838
基于AMM价格滑点
的价格操纵 攻击者通过操控链上价格数据源来影响智能合约依赖的价格预言机, 这种攻击
价格预言机 通常发生在链上操作, 通过实时的价格变化对链上依赖价格的协议产生直接影
操纵 响. https://etherscan.io/tx/0x35f8d2f572fceaac9288e5d462117850ef2694786992a8c
3f6d02612277b0877
攻击者通过大量购买通缩代币, 从而推高价格, 再在价格高位抛售以获取利润.
通缩代币 由于代币的供应量减少, 价格波动可能会更加剧烈. https://medium.com/balancer-
操纵
市场供需、 protocol/incident-with-non-standard-erc20-deflationary-tokens-95a0f6d46dea
代币量相关 攻击者通过协议漏洞或故意制造代币的通货膨胀, 从而使代币供应量迅速增加,
通胀代币 导致代币价值急剧下跌, 最终对协议和持币者造成损害. https://decrypt.co/71585/
操纵
pancakebunny-defi-exploit
由于跨链桥的资产锁定、释放或验证机制中的漏洞, 导致资产丢失或被盗. https://
跨链组件相关 跨链桥攻击
medium.com/thorchain/certik-completes-thorchain-audit-c6d88fad3613
辅助工具 攻击者在链外的数据源层面干预或欺骗预言机, 使其传回链上的数据被操控.
漏洞 链外预言机 例如, 攻击者可能干扰预言机的数据来源 (如外汇市场、商品价格数据等), 使
预言机相关
操控 预言机传递的链上数据与实际市场情况不符. https://beosin.com/resources/beosin-
detailed-analysis-of-fortresss-oracle-attack?lang=zh-HK

